基本信息
办理材料 1
表格下载 0

烈属因公牺牲军人遗属、病故军人遗属定期抚恤的发放

事项分类
行政确认
办理部门
西湖区退役军人事务局
承诺期限
1个工作日
针对用户
个人
联系电话
0791-86599021
监督电话
0791-86598906
办理地点
抚生路396号
受理时间
工作日上午九点至十二点 下午一点半至五点
申报条件
【予以批准的条件】 一、烈属或遗属父母(抚养人)、配偶无劳动能力、无生活费来源,或者收入水平低于当地居民平均生活水平的; 二、子女未满18周岁或者已满18周岁但因上学或者残疾无生活费来源的; 三、兄弟姐妹未满18周岁或者已满18周岁但因上学无生活费来源且由该军人生前供养的。对符合享受定期抚恤金条件的遗属,由县级人民政府民政部门发给《优抚证》。【不予批准的条件】 不符合上述批准条件的,不予批准。
法律依据
《军人抚恤优待条例》(国务院、中央军委令第602号)
收费依据与标准
不收费

办理材料 (点击查看示例材料) (点击下载到邮箱)

申请书
示例
收起

申请书.docx

表格下载

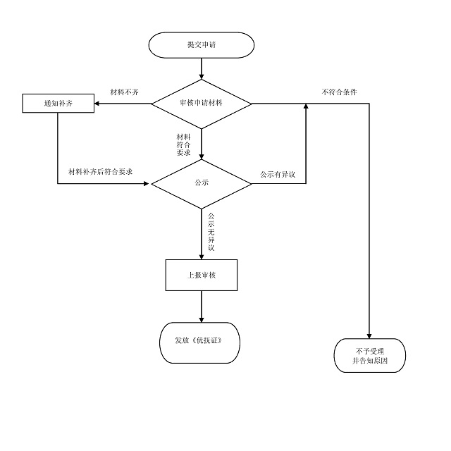
申报流程

在线申报流程

办理流程图.jpg