基本信息
办理材料 0
表格下载 0

各类优抚补助对象认定

事项分类
行政确认
办理部门
西湖区退役军人事务局
承诺期限
1个工作日
针对用户
个人
联系电话
0791-86599021
监督电话
0791-86598906
办理地点
抚生路396号
受理时间
工作日上午九点至十二点 下午一点半至五点
申报条件
【予以批准的条件】 从1954年11月1日试行义务兵役制后至《退役士兵安置条例》实施前入伍、年龄在60周岁以上(含60周岁)、未享受到国家定期抚恤补助的农村籍退役士兵。【不予批准的条件】 不符合上述批准条件的,不予批准。
法律依据
《民政部办公厅关于落实给部分农村籍退役士兵发放老年生活补助政策措施的通知》(民办发〔2011〕110号) 《关于给部分农村籍退役士兵发放老年生活补助的通知》(民发〔2011〕110号)
收费依据与标准
不收费

办理材料

表格下载

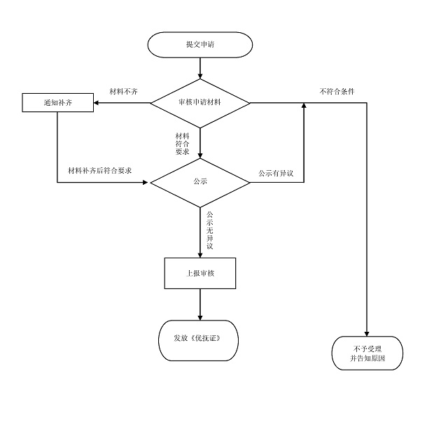
申报流程

在线申报流程

办理流程图.jpg