基本信息
办理材料 0
表格下载 0

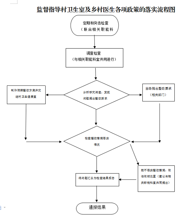
监督指导村卫生室及乡村医生各项政策的落实

事项分类
其他行政权力
办理部门
西湖区卫生和健康生育委员会
承诺期限
3工作日
针对用户
个人
联系电话
0791-86536469
监督电话
0791-86536469
办理地点
南昌市抚生路369号
受理时间
每周1--周5上午9:00--12:00 下午13:00--17:00
申报条件
法律依据
《江西省人民政府办公厅关于印发江西省卫生和计划生育委员会主要职责内设机构和人员编制规定的通知》(内设机构第十条)
收费依据与标准
不收费

办理材料

表格下载

申报流程

在线申报流程

流程图 (1).png