基本信息
办理材料 0
表格下载 0

建设项目环境影响评价审批(省市县)

事项分类
行政许可
办理部门
西湖区生态环境局
承诺期限
5工作日
针对用户
个人
联系电话
0791-86568027
监督电话
0791-86568027
办理地点
南昌市西湖区抚生路369号西湖区行政服务中心环保窗口
受理时间
法定工作日上午9:00-12:00 下午13:30-17:00(法定节假日除外)
申报条件
【予以批准的条件】 申请材料齐全、符合法定形式,且不存在不予批准的情形。【不予批准的条件】 1.建设项目类型及其选址、布局、规模等不符合环境保护法律法规和相关法定规划;2.所在区域环境质量未达到国家或者地方环境质量标准,且建设项目拟采取的措施不能满足区域环境质量改善目标管理要求;3.建设项目采取的污染防治措施无法确保污染物排放达到国家和地方排放标准,或者未采取必要措施预防和控制生态破坏;4.改建、扩建和技术改造项目,未针对项目原有环境污染和生态破坏提出有效防治措施;5.建设项目的环境影响报告表的基础资料数据明显不实,内容存在重大缺陷、遗漏,或者环境影响评价结论不明确、不合理。
法律依据
《中华人民共和国环境影响评价法》《中华人民共和国环境影响评价法》第二十二条 建设项目的环境影响报告书、报告表,由建设单位按照国务院的规定报有审批权的环境保护行政主管部门审批。海洋工程建设项目的海洋环境影响报告书的审批,依照《中华人民共和国海洋环境保护法》的规定办理。审批部门应当自收到环境影响报告书之日起六十日内,收到环境影响报告表之日起三十日内,分别作出审批决定并书面通知建设单位。国家对环境影响登记表实行备案管理。审核、审批建设项目环境影响报告书、报告表以及备案环境影响登记表,不得收取任何费用。 《中华人民共和国环境影响评价法》《中华人民共和国环境影响评价法》第二十四条 建设项目的环境影响评价文件经批准后,建设项目的性质、规模、地点、采用的生产工艺或者防治污染、防止生态破坏的措施发生重大变动的,建设单位应当重新报批建设项目的环境影响评价文件。建设项目的环境影响评价文件自批准之日起超过五年,方决定该项目开工建设的,其环境影响评价文件应当报原审批部门重新审核;原审批部门应当自收到建设项目环境影响评价文件之日起十日内,将审核意见书面通知建设单位。 《中华人民共和国环境保护法》《中华人民共和国环境保护法》第十九条 编制有关开发利用规划,建设对环境有影响的项目,应当依法进行环境影响评价。未依法进行环境影响评价的开发利用规划,不得组织实施;未依法进行环境影响评价的建设项目,不得开工建设。
收费依据与标准
不收费

办理材料

表格下载

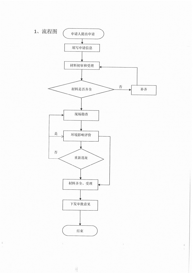
申报流程

在线申报流程

15.jpg