基本信息
办理材料 1
表格下载 0

在乡复员军人定期定量补助的认定

事项分类
行政确认
办理部门
西湖区退役军人事务局
承诺期限
1个工作日
针对用户
个人
联系电话
0791-86599021
监督电话
0791-86598906
办理地点
抚生路396号
受理时间
工作日上午九点至十二点 下午一点半至五点
申报条件
【予以批准的条件】 符合国家有关规定的在户籍在本县的在乡复员军人。【不予批准的条件】 不符合上述批准条件的,不予批准。
法律依据
《江西省军人抚恤优待办法》(1995年12月20日江西省第八届人民代表大会 常务委员会第十九次会议通过)
收费依据与标准
不收费

办理材料

申请书

表格下载

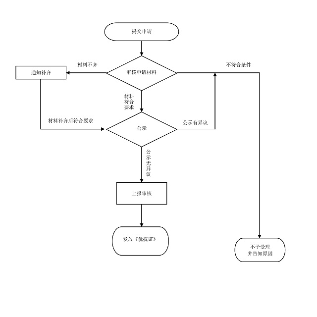
申报流程

在线申报流程

办理流程图 (1).jpg